Large-volume EM and connectomics - An (incomplete) history of neuronal connectomics

ZooCELL 1st Practical Course | 03-14 February 2025, COS and EMBL, Heidelberg

Gáspár Jékely

Centre for Organismal Studies, Heidelberg University

@jekely@biologists.social




An (incomplete) history of neuronal connectomics




“Its technology - who are we kidding?”

Winfried Denk

Towards the first connectome

  • Caenorhabditis elegans nematode worm
  • 1 mm long
  • hermaphrodites and males

The mind of the worm

  • the hermaphrodite wiring diagram
  • 5,000 chemical synapses, 2,000 neuromuscular junctions and 600 gap junctions
  • from John White’s start in 1969 to completion, the project took 15 years
  • a 340 page magnum opus by Sydney Brenner, John White and others

Manual annotation and naming of all cell types

  • transverse section through the ventral ganglion
  • each cell type individually identified and named
  • left-right stereotypy

The computational challenge

  • John White standing next to the Modular I computer
  • the box in front is the storage disk drive (22 MB)
  • room-sized computer with only 64 K of memory
  • input was punched paper tape
  • capacity was not enough!

Back to manual

  • large, 12 × 16 inch glossy prints
  • marked with Rotring Rapidograph coloured pens
  • trace neurons through the stack of images
  • movie film reel of serial EM images in the background

The first circuit diagrams

  • C. elegans pharynx nervous system
  • 20 neurons
  • the connectivity of these neurons has been described at the level of synapses

The first circuit diagrams

  • hermaphrodite nervous system
  • a total complement of 302 neurons
  • invariant structure
  • neurons with similar morphologies and connectivities have been grouped together into 118 classes
  • ~5000 chemical synapses, ~2000 neuromuscular junctions and ~600 gap junctions
  • several detailed circuit diagrams

Serial Block-Face Scanning Electron Microscopy

  • automated block-face imaging
  • combined with serial sectioning inside the chamber of a SEM
  • backscattering contrast to visualise heavy-metal staining

Axon tracing is possible

  • tracking axons across large distances in volumes

Method improvements

  • Rotring Rapidograph coloured pens for tracing!
  • automated sectioning and imaging (SBEM, FIB-SEM)
  • better cameras with larger FoV (e.g. 4k x 4k pixels)
  • autoloader and camera array for TEM
  • improved SBEM embedding (conducting block)
  • enhanced FIB-SEM
  • multi-beam SEM
  • automated TEM with beam deflection
  • ATUM-TOME
  • improvements in alignments, segmentation, proofreading

Improved TEM methods

  • combination of in vivo physiology and network anatomy
  • mouse cortex
  • custom TEM Camera Array
  • 1,215 thin sections (40–45 nm), 450 μm x 350 μm sections

Re-analysis of legacy C. elegans data

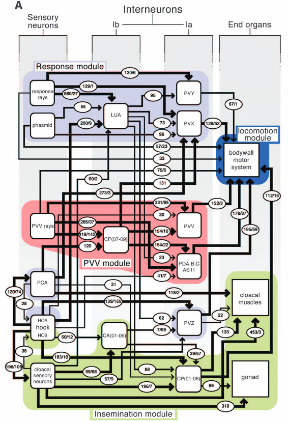
  • posterior nervous system of adult male
  • sexually dimorphic circuits for mating
  • short synaptic pathways directly connecting sensory neurons to end organs
  • reciprocal connectivity among sensory neurons
  • interneurons acting in feedforward loops

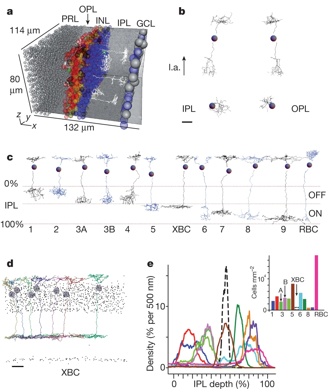
Mouse inner plexiform layer

  • mouse inner plexiform layer
  • reconstruction of 950 neurons and their mutual contacts
  • crowd-sourced manual annotation and machine-learning-based volume segmentation

Visual connectomes - fly medulla

  • fly medulla connectome as matrix and as graph
  • reconstruction of the Drosophila optic medulla
  • 379 neurons and 8,637 chemical synapses
  • reconstruction of a motion detection circuit

The first complete visual circuit

  • neuronal connectome of a four-eye visual circuit in the larva of the annelid Platynereis dumerilii
  • 71-neuron circuit from eyes to muscles
  • circuit motif for contrast enhancement and left-right comparison of light
  • spatial light detection during visual phototaxis

A volume of the Drosophila larval brain

  • an EM volume that spans the entire fly larval nervous system
  • collaborative annotation by CATMAID
  • many circuits mapped over the years on the same volume

The connectome of the Ciona tadpole larva

  • Ciona intestinalis (ascidian) larva
  • symmetrical undulations of the non-segmented tail
  • simple nervous system

The connectome of the Ciona tadpole larva

  • total network of synaptic pathways
  • grouped by cell type
  • line width indicates the total synaptic number
  • arrows indicate direction of synaptic connection
  • 177 CNS neurons, 6618 synapses including 1772 neuromuscular junctions, 1206 gap junctions
  • asymmetries (e.g. right ocellus, left coronet cells)

Connectome of both sexes of C. elegans

  • both male and hermaphrodite whole-animal connectomes
  • the nervous system differs between sexes at multiple levels
  • several sex-shared neurons are sexually dimorphic

Developmental connectomics

  • full brain of eight Caenorhabditis elegans individuals across postnatal stages
  • investigate how wiring changes with age
  • connections become stronger, new connections appear

Enhanced FIB-SEM

  • Focused Ion Beam Scanning Electron Microscopy (FIB-SEM)
  • re-engineered commercial FIB-SEMs
  • imaging speed improvement and error detection
  • generating continuously imaged volumes > 10^6 µm^3

The fly hemibrain connectome

  • ‘hot knife approach’ (slice the brain into 20-μm-thick slabs)
  • central brain FIB-SEM dataset
  • ~25,000 neurons and ~20 million connection
  • half of the cell types newly identified

FAFB - a whole fly brain volume

  • custom high-throughput EM platform

  • serial sectioning and TEM imaging of a fly brain
  • brain-spanning mapping of circuits at synaptic resolution
  • 100,000-neuron adult brain
  • https://catmaid-fafb.virtualflybrain.org/

Partial reconstructions in the FAFB dataset - olfactory system

  • complete inventory of olfactory projections connecting the antennal lobe to higher-order brain regions
  • the lateral horn is the main target for olfactory information
  • many new PN cell types identified

Fly larva whole-brain connectome

  • Drosophila larval brain
  • 3,016 neurons and 548,000 synapses
  • 93 neuron types
  • extensive multisensory integration

Whole-body three-segmented Platynereis larva

  • Platynereis dumerilii three-segmented larva
  • whole-body connectome
  • ~2,000 neurons
  • 202 neuronal and 92 non-neuronal cell types

Complete fly brain connectome

  • 139,255 neurons
  • hierarchical annotations
  • 8,453 annotated cell types (3,643 were previously proposed in the partial hemibrain connectome)
  • available in CATMAID (https://fafb-flywire.catmaid.org/)

Complete fly brain connectome

  • adult female Drosophila melanogaster
  • full reconstruction of the FAFB dataset
  • FlyWire Consortium, over 200 scientists contributed
  • principle of openness: “similar approaches based on an open ecosystem will enable connectomics to scale more efficiently, economically and equitably”

Octopus connectomics

  • Octopus vulgaris vertical lobe (memory center)
  • small volume of 892 serial sections
  • unique circuit architecture for associative learning based on feedforward information flow

The brain of a mini-wasp

  • microinsect Megaphragma viggianii
  • highly simplified visual system
  • denucleated neurons

The Mind of a Mouse

  • Each 1,000 cubic microns of brain volume is schematically represented by a 1 cm linear distance.
  • ~1 cm3 (125,000x larger than a Platynereis larva)
  • ~1 million terabytes of data will need to be acquired and analyzed to provide a complete mouse brain connectome

The importance of openness

  • ZooCELL volumes should be released as soon as they are acquired and aligned (short data papers)
  • collaboration via online tools
  • better annotations, faster progress
  • rely on communities of experts
  • fly larva and FlyWire are good examples